您当前的位置:首页 > 新闻

版纳植物园党委传达学习习近平总书记重要讲话和全国两会精神

3月24日,中国科学院西双版纳热带植物园(以下简称“版纳植物园”)召开党委会,以“第一议题”传达学习习近平总书记在全国两会期间发表的重要讲话和全国两会精神。会议结合树立和践行正确政绩观学习教育,组织与会人员交流学习体会,并围绕抓好“十五五”规划实施与西双版纳热带国家植物园建设深入研讨。会议由党委书记张教林主持。

2026-03-27

查看详情

党委(纪监审)办公室召开2026年第3次党小组会暨部门工作例会

3月20日上午,版纳植物园党委(纪监审)办公室召开2026年第3次党小组会暨部门工作例会,紧扣树立和践行正确政绩观学习教育要求,深化理论学习,梳理工作进展,研究部署近期重点工作。园纪委书记黎廷宇以普通党员身份参加会议,党委办公室党小组组长李德飞主持会议。

2026-03-27

查看详情

“同心筑梦”科普之旅:百名西部中学生在版纳植物园沉浸式探索科学奥秘

2026-03-27

查看详情

版纳植物园党委传达学习习近平总书记重要讲话和全国两会精神

3月24日,中国科学院西双版纳热带植物园召开党委会,以第一议题传达学习习近平总书记在全国两会期间发表的重要讲话和全国两会精神。

2026-03-26

查看详情

缅甸驻昆总领事一行访问版纳植物园

3月25日,缅甸联邦共和国驻昆明总领馆总领事吴顿特林(U Thwin Htet Lin)一行访问中国科学院西双版纳热带植物园(以下简称“版纳植物园”)。

2026-03-26

查看详情

中国科学院西双版纳热带植物园昆明学府路园区人才周转公寓改造项目成交公告

2026-03-26

查看详情

关于做好2026年度中国科学院优秀博士学位论文初选工作的通知

详见正文

2026-03-26

查看详情

中国科学院西双版纳热带植物园条件保障与后勤处基建管理人员招聘启事

2026-03-25

查看详情

新华社:研究揭示蜜蜂跳“摇摆舞”需要“观众”

2026-03-24

查看详情

版纳植物园参加第二期云南旅游景区行业人才能力提升培训班

3月15日至20日,云南省旅游景区协会在中央文化和旅游管理干部学院举办云南省旅游景区行业人才能力提升培训班。中国科学院西双版纳热带植物园(以下简称"版纳植物园")派出旅游管理部和园林园艺中心共26位业务管理及骨干人员参训。

2026-03-24

查看详情

继Science封面文章后,再发PNAS挑战传统认知!版纳植物园揭示蜜蜂摇摆舞的“观众效应”

蜜蜂是全球最重要的传粉昆虫,维系着生态平衡与农业生产。该成果有助于解析蜂群崩溃、传粉效率下降等生态问题,为科学养蜂、提升农作物授粉率、保护野生蜜蜂种群提供理论支撑。

2026-03-24

查看详情

版纳植物园揭示FLV基因在作物增产和抗低温方面的潜能

研究发现,导入小立碗藓(Physcomitrium patens)FLVA和FLVB基因的烟草株系在自然波动光条件下的生物量显著增加,这主要归因于动态光合效率的显著提升,并且与气孔密度和叶片氮含量的显著增加密切相关。在零上低温(4℃)和强光胁迫下,FLV通过作为“电子安全阀”消耗过剩电子,减少活性氧自由基的产生,从而降低光合机构的氧化损伤程度。该研究首次证明FLV在优化动态光合效率和提升低温抗性方面的双重功能,为培育适应田间复杂环境、兼具高产和抗寒特性的作物新品种提供了重要理论参考。

2026-03-23

查看详情

2026年第1期园林论坛顺利开讲

2026-03-23

查看详情

倒心叶盾翅藤迎来最佳赏果期

2026-03-23

查看详情

中国科学院西双版纳热带植物园便携式光合作用测量系统采购项目公开招标公告

2026-03-23

查看详情

兰科附生演化动力及性状保守性的解析及保护启示

结果发现:常规相关分析的结果支持兰科生活型与气候分布区存在紧密关系,而生活型特征与传粉特征的相关性不明显。然而,基于partialR²推算的方法几乎得到相反的结论:物种演化历史是决定兰花植物生活型变异的最主要关键因素,其独立解释了62.0%的生活型变异量。传粉者吸引策略进一步独立解释了23.9%的生活型变异量;而气候分布区特征仅能独立解释3.4%的生活型变异量。兰科植物不同性状自身的进化保守性应该是造成常规相关结果认识偏差的形成原因。兰科植物生活型具有具有极高的进化保守性,气候分布区特征(热带、温带分布与否)的进化保守性亦较高,而两个传粉相关特征的进化保守性大幅减弱。

2026-03-23

查看详情

中国科学院西双版纳热带植物园热带生物资源综合研究平台危化(废)品库专业分包工程成交结果公示

2026-03-21

查看详情

钾元素调控番茄光合效率的新机制

缺钾番茄叶片叶肉导度的大幅度下降并非因为叶片解剖结构的变化。转录组分析揭示了缺钾调控光合的调控机制:在扩散限制方面,缺钾显著下调了编码质膜水通道蛋白和碳酸酐酶的基因表达,这直接降低了CO2跨膜转运效率和碳酸氢盐/CO₂的相互转化速率,从而导致叶肉导度下降;在生化限制方面,缺钾抑制了Rubisco小亚基和Rubisco活化酶的基因表达,导致Rubisco最大羧化速率的降低。此外,在波动光条件下,缺钾加速了气孔关闭速度并抑制了气孔开放速度,导致动态光合效率的大幅度下降,钾离子通道和钙离子通道相关基因的差异化表达是钾调控气孔动力学的分子基础。该研究揭示了钾通过调控基因表达而非重塑细胞结构来影响光合作用,为理解钾在优化稳态和动态光合效率中的核心作用提供了新的视角。

2026-03-20

查看详情

中国科学院西双版纳热带植物园热带生物资源综合研究平台园区基础设施工程竞争性磋商公告

2026-03-20

查看详情

荫生植物园闭园公告

2026-03-20

查看详情

晚始新世环孔材化石揭示亚洲季风驱动东亚落叶林演化

晚始新世的亚洲季风较今天弱且空间分布更弥散,但季节性降雨模式已经形成。越南北部的降水季节性很可能受热带辐合带(ITCZ)南北迁移控制,这使得该地区呈现出类似季风的气候特征。通过整合亚洲各地化石记录发现,从晚始新世到上新世,环孔材化石的时空分布与亚洲季风系统演化所驱动的季节性降水范围扩张高度吻合。东亚被子植物落叶性及其关键适应性状——环孔材的演化,很可能与古近纪—新近纪期间该区域降水季节性的增强密切相关。该结果为理解亚洲季风演化与植物适应性进化之间的协同关系提供了关键古生物学证据。

2026-03-18

查看详情

广义羊蹄甲属植物花水力策略的分化规律:藤本耐旱、树木避旱

研究发现,广义羊蹄甲属藤本与树木的花水力策略存在显著差异。藤本植物的花表现出耐旱策略,其花具有更高的结构投资、更强的水力安全性以及更高的耐旱性;而树木花则表现出避旱策略,主要通过较高的水容和饱和含水量来缓冲短期水分亏缺,但整体耐旱能力相对较弱。进一步分析发现,藤本植物的花存在明显的水力效率-安全性权衡关系,即水分运输效率的提高往往伴随着抗旱能力的降低;而树木的花中未观察到这一权衡关系。这表明藤本花在平衡水分运输与水力安全方面面临更强的结构约束。此外,两种生活型在花的水力结构-功能关系及与繁殖性状的协调模式存在显著差异,反映出两者截然不同的生态适应策略。该研究首次从繁殖器官层面揭示了藤本与树木花水分利用策略的显著分化,表明花的水力特征可能是影响植物繁殖成功的重要机制之一,为解释藤本植物在季节性干旱热带森林中的生态优势提供了新的视角。研究成果突破了传统以营养器官为核心的研究框架,也为预测气候变化背景下热带森林结构和功能变化提供了重要科学依据。

2026-03-18

查看详情

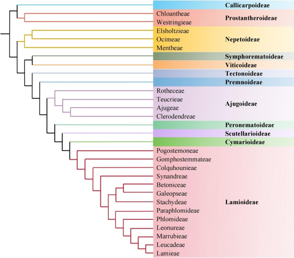
版纳植物园全面综述了唇形科分类历史并提出中国唇形科分类大纲

系统梳理了唇形科近300年来的分类学文献及分类系统演变历史,详细介绍了其与马鞭草科的系统发育关系,概述了团队前期提出新分类系统框架,并在此基础重新编写了该科全球的分亚科、分族检索表及中国产唇形科植物的分属检索表,为国际学术界了解唇形科分类现状和中国唇形科植物多样性提供了基础资料。

2026-03-18

查看详情

中新世甘豆亚科化石揭秘南亚季风区古环境变迁

基于确凿的化石证据,研究进一步限定了南亚季风区干旱化的起始时间。该发现支持了喜马拉雅山前盆地大约在800万年前才开始出现干旱化和草原广泛扩张的科学假说,证明在此之前的更早时期,该地区仍具备维持森林生长的稳定水分和湿润气候条件。此外,该研究还厘清了帕胡迪型木属(Pahudioxylon)与二歧树型木属(Dichrostachyoxylon)之间模糊的分类界限,强调了叠生射线在分类鉴定及排除含羞草分支类群中的重要价值。

2026-03-18

查看详情

法国国家科学研究中心生态与环境研究所代表团访问版纳植物园

3月14日至16日,法国国家科学研究中心生态与环境研究所所长Stéphane Blanc教授率团访问中国科学院西双版纳热带植物园,双方围绕生物多样性与生态学开展学术交流。

2026-03-17

查看详情

版纳植物园召开党支部工作推进会

3月16日,中国科学院西双版纳热带植物园召开党支部工作推进会,对树立和践行正确政绩观学习教育向基层延伸、在支部落地进行安排部署。

2026-03-17

查看详情

版纳植物园召开党委理论学习中心组学习扩大会

3月13日,中国科学院西双版纳热带植物园召开党委理论学习中心组学习扩大会,专题学习习近平总书记重要文章《让愿担当、敢担当、善担当蔚然成风》,围绕树立和践行正确政绩观、强化担当作为开展研讨。

2026-03-16

查看详情

版纳植物园党委启动部署树立和践行正确政绩观学习教育

3月13日,中国科学院西双版纳热带植物园召开党委扩大会,启动部署开展树立和践行正确政绩观学习教育工作。

2026-03-15

查看详情

植物在污染环境中的生长——防御权衡影响生态修复效率

能够在生长与防御之间维持资源平衡分配的物种,更能耐受有毒环境胁迫,对生态系统恢复更有贡献。本研究对重金属污染区域的环境管理、生态安全及生态修复工作具有重要意义。将植物生长-防御动态变化纳入生态修复规划体系,可能有助于提升生态系统的长期稳定性,同时降低传统工程修复技术的成本及环境影响。

2026-03-13

查看详情

不同气候区木本植物的碳-水经济平衡策略:气候驱动木本植物功能分配的适应性调节

研究对于理解冠层树木在全球气候变化加剧背景下如何在不同气候环境下平衡生存与生长资源,为预测森林生态系统响应、指导森林管理和保护提供科学参考。研究结果也为改进全球植被模型提供了关键的生理参数,有助于更准确地预测森林对未来气候的适应能力。

2026-03-13

查看详情

锈荚藤迎来盛花期

2026-03-12

查看详情

整合分类学揭示管花马先蒿物种复合群一新隐存种——轿子山马先蒿

基于群体的叶绿体分子系统发育分析清晰解析了复合群内的物种界限,并揭示出显著的谱系地理格局。例如,滇西北马先蒿(P. milliana)与四川西部的狭管马先蒿(P. tenuituba)各自形成单系分支,两者以香格里拉大雪山为界,分布互不重叠。管花马先蒿(P. siphonantha)仅分布于喜马拉雅地区,其余成员均为狭域分布,呈现“一山一种”的格局:矮马先蒿(P. humilis)、帚状马先蒿(P. fastigiata)、之形喙马先蒿(P. sigmoidea)、纤管马先蒿(P. leptosiphon)、宁蒗马先蒿(P. dolichosiphon)、修花马先蒿(P. dolichantha)分别局限于高黎贡山、碧罗雪山、大理、木里、丽江—四川交界及滇东北大海草山。所有成员地理分布互不重叠,表明其物种分化符合地理隔离驱动模式,因此地理分布可作为识别物种的重要辅助依据。

2026-03-12

查看详情

中国科学院西双版纳热带植物园昆明学府路园区人才周转公寓改造项目竞争性磋商公告

2026-03-12

查看详情

版纳植物园召开2026年第一次纪委(扩大)会暨纪监审工作交流会

3月10日,中国科学院西双版纳热带植物园召开纪委会暨纪监审工作交流会,传达学习二十届中央纪委五次全会精神,研究部署2026年纪检监督审计重点工作。

2026-03-12

查看详情

热带生物资源综合研究平台危化(废)品库专业分包工程采购比选邀请函

2026-03-12

查看详情

生物多样性保护的盲区:苔藓植物的忽视阻碍全球保护目标的实现

该研究指出,如果全球生物多样性保护战略继续忽视苔藓植物这一重要类群,将难以真正实现减少物种灭绝和维持生态系统功能的目标。研究建议在未来的保护工作中,应加强苔藓植物的红色名录评估、推动热带地区的苔藓植物调查与研究能力的增强,并制定区域化的保护策略,以更好地将苔藓植物纳入全球生物多样性保护框架。

2026-03-11

查看详情

“艺术邂逅科学”第六届热带雨林中国画写生作品展征稿通知

2026-03-10

查看详情

版纳植物园机关党支部召开2026年度第一次党员大会暨主题党日活动

3月6日上午,中国科学院西双版纳热带植物园(以下简称“版纳植物园”)机关党支部召开2026年度第一次党员大会暨主题党日活动。园党委书记张教林、纪委书记黎廷宇以普通党员身份参会,党支部书记李德飞主持会议,全体党员、发展对象及入党积极分子参加。

2026-03-09

查看详情

墨脱森林野外站国标宣贯暨建站启动会举行

3月2日至5日,西藏雅鲁藏布江下游河谷森林生态系统野外科学观测研究站国家标准宣贯公益活动暨建站启动会在西藏林芝市墨脱县举行。

2026-03-06

查看详情

版纳植物园研究员杨洁荣获“中国科学院三八红旗手”称号

3月5日,中国科学院“你奋斗的样子最美”先进事迹报告会在京举行,中国科学院西双版纳热带植物园研究员杨洁被授予“中国科学院三八红旗手”称号,并现场接受颁奖。

2026-03-06

查看详情

“药香华夏”中国植物园联合特展西双版纳分会场开幕

3月3日"世界野生动植物日"当天, "药香华夏——守护健康、遗产与生计"植物主题展在全国15个分会场同步启动。中国科学院西双版纳热带植物园(以下简称“版纳植物园”)作为分会场之一同步开展。

2026-03-05

查看详情

中国科学报:版纳植物园荣获多项植物新品种权

近日,国家林业和草原局授予中国科学院西双版纳热带植物园(以下简称版纳植物园)7项植物新品种权,涵盖羊蹄甲属与玉叶金花属。这标志着版纳植物园在植物新品种培育与知识产权保护方面取得重要进展。此次获得授权的植物新品种均为版纳植物园园林园艺中心高级实验师吴福川课题组培育所得。该团队长期专注于热带特色植物种质资源的评价与创新。

2026-03-04

查看详情

中国科学报:高质量建设热带国家植物园

党的二十届四中全会将“美丽中国建设取得新的重大进展”作为“十五五”时期经济社会发展的主要目标之一,并明确要求加强原始创新和关键核心技术攻关。这一部署和要求为中国科学院西双版纳热带植物园(以下简称“版纳植物园”)的高质量发展指明了方向。我们在国家植物园体系建设中,必须精准定位、凸显特色,发挥版纳植物园在“专精特新”细分领域的竞争优势。

2026-03-03

查看详情

中国科学院西双版纳热带植物园哀牢山生态站工作人员招聘启事

2026-03-02

查看详情

枯木又逢春——六十年老树的倒下与重生

2026-03-02

查看详情

哀牢山生态站协助央视《探秘哀牢山》拍摄

近日,由中央广播电视总台、自然资源部、国家林业和草原局联合摄制的大型系列片《探秘哀牢山》在央视综合频道(CCTV-1)《自然中国》栏目播出,央视频同步上线。哀牢山生态站为节目拍摄提供了科研支撑与协调保障。

2026-02-28

查看详情

清香木适应干热复合胁迫的生存法则:气孔与蜡质协同调控策略

研究发现,与湿热环境相比,极端干热环境中清香木叶片的比叶面积和光合色素含量显著降低;在干热复合环境中,清香木叶片气孔密度无明显变化,但气孔面积显著增加;同时,叶片表皮蜡质层中C28伯醇的覆盖度显著升高,从而促进板状蜡质晶体的形成与沉积。结果表明,清香木在干热复合胁迫下采取了气孔—蜡质协同调控的适应策略:在持续干热胁迫下,通过增大气孔面积但不改变其密度,优化了叶片的散热效能;同时,通过增加醇类蜡质的合成与板状蜡质晶体的沉积,构建了兼具高反射光线与疏水功能的屏障,以调节叶温并减少蒸腾损耗。这种多性状的协同适应策略赋予了清香木对极端干热复合环境优异耐受性。研究结果为未来极端复合环境背景下干热河谷区的生态恢复树种选择提供了直接的理论基础,也为预测植物在未来复合气候变化情境下的分布格局和生长表现提供了机理性框架。

2026-02-28

查看详情

把雨林装进新年:版纳植物园全新文创系列正式发布

新年伊始,中国科学院西双版纳热带植物园正式推出2026年全新文创产品系列。本次上新涵盖王莲笔记本礼盒、钢笔礼盒、杜邦纸包、《了不起的生物多样性》印章本及毛绒玩偶等多个品类,将雨林的生机与诗意融入日常器物,让游客把自然的馈赠带回家。

2026-02-15

查看详情

中国科学院西双版纳热带植物园2026年度政府采购意向公示

2026-02-11

查看详情

会议征稿|第62届热带生物学与保护协会(ATBC)年会

2026-02-05

查看详情